为了及时了解员工的学习情况,加强对教学质量和员工培养质量的把控,确保课程教学目标顺利达成,365英国上市集团近期展开了期中考核。本次考核覆盖了目前公司开设全部专业课程,共32门课程,3089人次参加。
本次考核创新了考核方式,不拘泥于纸质试卷类考核,积极采用“对分易”、“课堂派”等教学辅助平台以及信息中心的考试系统进行线上无纸化测试;充分发挥工科专业的课程特点及课程优势,部分专业课程考核以软件作品、硬件作品、小项目的形式来检验员工对知识的整体掌握情况,注重应用能力、实践能力考核。

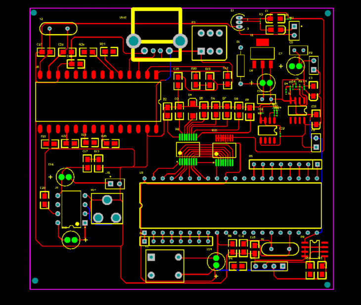
《智能硬件设计》课程优秀作品(18级2班唐雯钰)

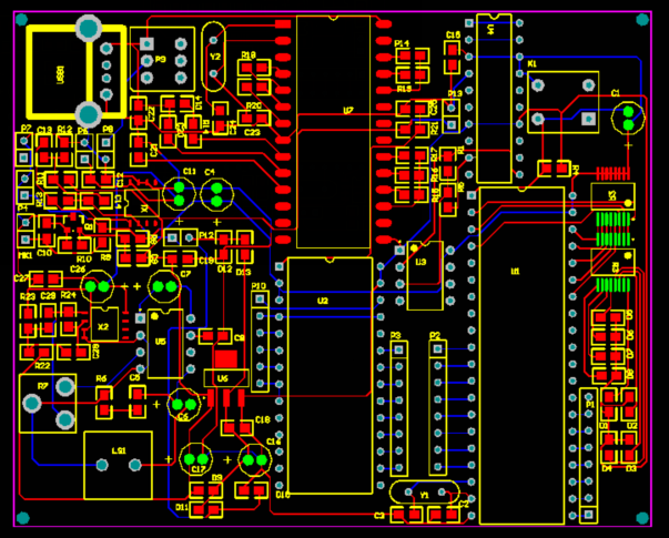
《智能硬件设计》课程优秀作品(18级2班王容)

《基于Linux的程序设计》课程设计实践(19级1班米丽)

《网络爬虫与可视化》项目化考核
本次考核制卷完全按照期末考核制卷标准,无论是试卷格式还是试卷内容都经过反复校对确认,旨在更准确、更全面、更客观地反应半学期以来员工的学习情况。考场秩序严格把关,始终秉持规范员工考试,严肃考风考纪理念,坚决打击作弊等违规行为,严格按照公司要求批改、封存试卷。

铜梁校区《电路分析基础》考场

合川校区《概率论与数理统计》考场
期中考核是教学工作中必不可少的一环,是对教师教学情况和员工学习情况的整体反馈,对后半期的教学工作具有指导意义,可以让教师以更科学有效的教学方式完成好后半期的教学任务,探索出能够激发员工兴趣、调动员工主观能动性、提高员工动手实践能力的良方,使员工在期末取得更加优异的成绩。