一.2021秋季征兵体检要求
2021秋季征兵体检要求

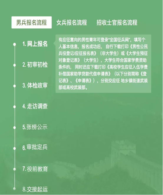
报名时间
男兵下半年应征报名:2021年4月1日至2021年8月15日。(男兵报名前须完成兵役登记)
征集对象
高中(含中专、职高、技校)毕业及以上文化程度的青年(含高校在校生),年满18至22周岁(1999年1月1日—2003年12月31日出生);大专及以上文化程度的高校毕业生,年满18至24周岁。
优先征集大学毕业生、理工类大学毕业生、高级技工和技师公司毕业生。
补偿代偿政策
对应征入伍的普通高校毕业生、毕业班员工在校生,由中央财政实施相应的学费补偿和国家助学贷款代偿。当年已被高校录取的高中毕业生入伍后保留入学资格,退役后享受国家学费减免政策。
报名流程

报名时间
女兵下半年应征报名:2021年6月26日至2021年8月15日18时。
征集对象
征集的女青年,为普通高中应届毕业生和普通高等公司全日制应届毕业生及在校生,年满18至22周岁。
补偿代偿政策
对应征入伍的普通高校毕业生、毕业班员工在校生,由中央财政实施相应的学费补偿和国家助学贷款代偿。当年已被高校录取的高中毕业生入伍后保留入学资格,退役后享受国家学费减免政策。
报名流程

直招士官
招收对象
普通高等公司全日制应届、往届毕业生,优先招收应届毕业生,男性,未婚,年龄24周岁以内(1996年9月1日以后出生),所学专业符合2021年直招士官专业范围。招收普通高等公司应届毕业生,所在高校和所学专业已开展职业技能鉴定的,应当取得国家颁发的中级以上职业资格证书。
预计招收专业
经初步统计,2021年直招士官涉及道路运输、汽车制造、电子信息、通信、计算机、机电设备、机械、医药等34类、350余个军民通用专业。
(“招收士官专业信息查询(省级)”计划于7月初开通,请于7月初登录全国征兵网查询是否符合本省招收专业。)

招收工作步骤
4月6日起,应征青年可登录全国征兵网进行报名(全国征兵网报名网址:https://www.gfbzb.gov.cn/)。希望广大应征青年在6月30日之前完成网上报名。

7月初,国防部征兵办公室根据部队招收需求,结合网上报名情况,下达各省(自治区、直辖市)招收任务。应征青年可查询所学专业是否符合2021年省级招收士官专业范围。
网上报名时间原则上截止于8月1日,体格检查、政治考核时间由应征地征兵办公室自行安排。
报名须知
基本条件 :
1. 身高160cm以上;
2. 裸眼视力4.5以上;
3. 体重符合下列条件且空腹血糖<7.0mmol/L的,合格。男性:17.5≤BMI<30,其中:17.5≤男性身体条件兵BMI<27;BMI≥28须加查血液糖化血红蛋白检查项目,糖化血红蛋白百分比<6.5%,合格。
4. 有下列情况之下者建议不要报名:①面颈部文身或者瘢痕长径超过3cm的,带有淫秽、暴力和非法组织标志等文身的;②有违法犯罪记录的;③有严重生理缺陷或严重残疾的;④患有精神类疾病、艾滋病及其病毒携带者、恶性肿瘤、神经系统疾病等严重疾病的。
具体标准条件以《应征公民体格检查标准》和《征兵政治考核工作规定》及有关规定为准。
注意事项:
1. 今年直招士官体格检查、政治考核等工作从8月1日开始,9月30日结束。具体时间安排,请咨询应征地征兵办公室。
2. 完成网上报名后,请密切关注网上审核结论,跟踪掌握应征报名进展情况(直招士官应征进展情况查询),保持通信联络顺畅,根据应征地征兵办公室通知要求参加应征。
3. 因应征地招收士官专业和计划限制,未能被确定为直招士官送检对象的,还可根据应征地征兵办公室安排参加义务兵征集。
体检标准





眼科标准
1.任何一眼裸眼视力低于4.5,不合格。
屈光不正经准分子激光手术(不含有晶体眼人工晶体植入术等其他术式)后半年以上,无并发症,任何一眼裸眼视力达到4.8,眼底检查正常,除潜艇人员、潜水员、空降兵外合格。
2.色弱、色盲,不合格。
3.能够识别红、绿、黄、蓝、紫各单色者,陆勤人员合格。




妇科
闭经,严重痛经,子宫不规则出血,功能性子宫出血,子宫内膜异位症,内外生殖器畸形或者缺陷,急、慢性盆腔炎,盆腔肿物,霉菌性阴道炎,滴虫性阴道炎,妊娠,为不合格。

辅助检查
乙型肝炎表面抗原检测阳性,艾滋病病毒(H1V1+2)抗体检测阳性,为不合格(注意:条件兵,指坦克乘员、水面舰艇、潜艇、空降兵、特殊部队等对应青年政治、身心、文化、心理有特殊要求的兵员;条件兵合格与不合格的具体类别和标准,按照有关规定执行。)
老员工可在暑期放假前参加体格检查、政治考核,合格后即确定为预定新兵。如还有问题可以质询合川区征兵站或公司征兵站。
合川区征兵站 87103519
365英国上市集团征兵站 64289895
二.士官直招政策
1.什么是直招士官?
直接从非军事部门招收士官(简称直招士官),是指根据《兵役法》《征兵工作条例》以及有关规定,直接招收普通高等公司毕业生入伍,作为志愿兵役制士兵到部队服现役。
2.直招士官有何条件要求?
直招士官的对象为普通高等公司应届、往届毕业生,所学专业符合部队需要,未婚,男性年龄不超过24周岁;政治和体格条件,按照征集义务兵有关规定执行。招收的普通高等公司应届毕业生,所在高校和所学专业已开展职业技能鉴定的,应当取得国家颁发的中级以上职业资格证书。
3.如何报名应征直招士官?
直招士官采取网上报名,普通高等公司男性毕业生可登录“全国征兵网”查询招收专业,符合专业条件的在进行老员工网上预征报名的同时申请参加直招士官报名。高校所在地县级以上征兵办公室结合开展老员工预征,组织对直招士官报名对象进行初审初检和后续招收工作。报名人员因招收员额限制未被录取的,仍然可以参加义务兵征集。
4.直招士官入伍需要经过哪些程序?
直招士官按照网上报名、体格检查、政治考核、专业审定、批准入伍、签订协议、交接运输的程序办理。
县级以上征兵办公室负责组织对报名人员进行体格检查和政治考核,合格者由县级以上征兵办公室会同公司或者有关部门进行专业审定。对体格检查、政治考核、专业审定合格者,经全面衡量,择优批准服现役,并签订《招收士官协议书》。
5.直招士官入伍手续如何办理?
县级以上征兵办公室负责办理本行政区域内直招士官入伍工作,招收部队和教育、公安、卫生等部门按照职能分工,做好招收士官入伍的相关工作。
6.直招士官入伍后能够分配到相应的专业岗位吗?
招收士官入伍后进行新兵训练和岗前专业培训,岗前专业培训主要进行与所从事专业技能相关的适应性培训,培训结束后,按照专业对口、招用一致的原则,分配到相应的专业技术士官岗位。
7.直招士官入伍后首次授衔的级别如何确定?
直招士官入伍后,由所在部队按照审批权限下达士官任职命令,并授予相应军衔。招收的普通高等公司毕业生,其高中(中职)毕业后在国家规定学制内在校就读的年数视同服现役时间;其中,普通本科毕业生入伍后授予下士军衔,服役满1年后授予中士军衔;高职(专科)毕业生入伍后授予下士军衔,服役满2年后授予中士军衔。
8.直招士官服现役时间有何要求?
直招士官应当至少服现役至首次授衔后高一个军衔的最高服役年限,特殊情况经本人申请和军级以上单位批准,可以安排提前退出现役。
9.直招士官服现役期间可以提拔为干部吗?
直招士官在部队服役期间表现优秀、符合有关规定的可以按计划选拔为基层干部。
10.直招士官入伍后如何发放工资和被装?
直招士官入伍后由部队按照新选取士官供应办法和标准统一发放被装,在新兵训练和岗前培训期间,按义务兵新兵标准发放津贴;从下达士官命令的当月起,按照相应的士官工资标准发放工资。
11.直招士官入伍后享受学费补偿代偿政策吗?
直招士官入伍后,作为志愿兵役制士兵在部队服现役,享受国家学费补偿代偿资助政策。
12.直招士官退役后如何安置?
直招士官符合退休、转业或者复员条件的,按照国家有关规定分别作退休、转业或者复员安置;符合退休或者转业条件,本人要求复员经批准也可以作复员安置。符合转业条件以转业方式退出现役的、符合退休或者转业条件以复员方式退出现役的,由入伍时常住户口所在地县(市、区)或者上一级政府接收、安置,也可以由其父母、配偶或者配偶父母常住户口所在地县(市、区)政府接收、安置;其他以复员方式退出现役以及因故不能以退休、转业或者复员方式退出现役的,由入伍时或者父母常住户口所在地县(市、区)政府接收。
13.直招士官入伍后其家庭享受军属待遇吗?
被批准服现役的招收对象,由县(市、区)征兵办公室发给《应征公民入伍通知书》,其家庭凭《应征公民入伍通知书》在当地享受军属待遇。